3月31日,国内头部消费租赁平台零零享发布了一则官方声明,就近期个人信息合规问题作出详细说明。这份声明没有回避问题,而是逐条对照、逐项整改,并以“完全接受、深刻反思”的态度坦诚面对。
在消费租赁行业快速扩张的当下,一家被“点名”的企业,如何从危机中重建信任?零零享的整改,提供了一个可参照的样本。
坦诚面对,不回避、不推诿
零零享的声明发布速度很快。在相关信息披露后,平台当天即公布整改方案,没有选择“沉默应对”或“避重就轻”。
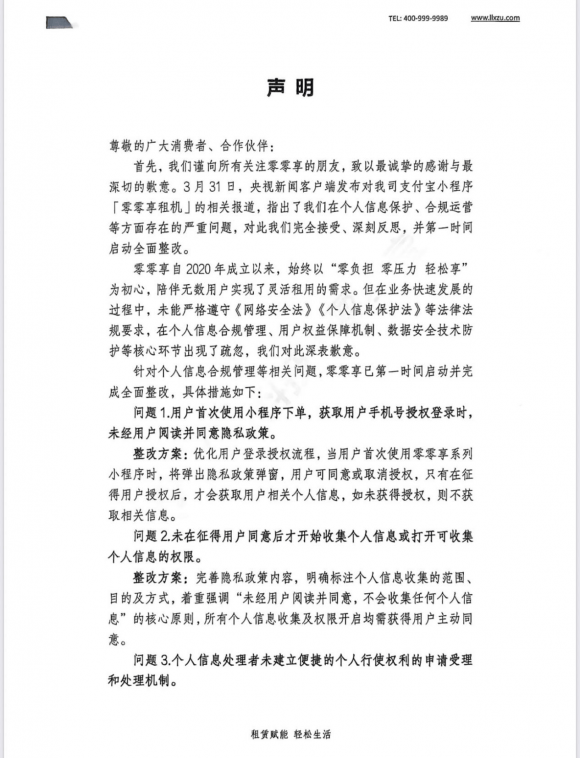
声明中,零零享详细列出了5项具体问题的整改措施:优化用户登录授权流程,确保“未获授权不收集信息”;完善隐私政策,明确标注信息收集范围与目的;通过在线客服系统建立用户权利快速响应通道;新增用户撤回授权功能,支持账号注销后同步清除个人信息;所有接口采用HTTPS加密传输,敏感数据启用加密存储与去标识化处理。
这种逐条对照、逐项落地的整改方式,在危机公关中并不常见。而声明中“在业务快速发展过程中,未能严格遵守法律法规要求”的自我剖析,也传递出不同于“推诿式回应”的诚恳态度。


敢做敢当敢改,用行动说话
如果说声明是态度的表达,那么整改措施则是对用户关切的实质回应。
据零零享方面介绍,针对个人信息收集问题,他们已从技术架构到用户体验完成多维度升级:
用户首次使用小程序时,将弹出《用户协议》和《隐私协议》提示弹窗,只有在征得授权后才会获取相关信息。所有小程序接口均采用HTTPS协议传输,敏感数据在传输前加密;个人信息数据库启用加密存储模式,结合去标识化技术确保安全。
用户可随时撤回已作出的隐私授权,一旦撤回,小程序立即停止收集个人信息。如需清除已收集的信息,可通过账号注销功能实现。
这套机制的可验证性在于:用户可以在操作中清晰感知“授权-使用-撤回”的全过程,而非停留在“平台说改好了”的口头承诺。
在官方声明中,零零享特别提到“诚挚欢迎各界媒体、广大用户持续监督整改与运营”,并公开了专门的反馈邮箱。这种开放姿态,为公众监督提供了便利通道。
当企业愿意将自身置于公众审视之下,本身就传递出“经得起查”的信号。这种态度,或许是重建信任的第一步。
回归本质,厘清租赁与金融的边界
在此次风波中,以零零享为代表的消费租赁行业还面临另一重“租机贷”的质疑,事实上,所谓“租机贷”是少数不法中介利用租赁名义从事的非法放贷行为,与正规租赁服务有着本质区别。值得关注的是,零零享早在2022年就配合多地警方开展打击租机中介行动,配合公安机关破获“租机套现”案件,累计清退违规中介商家数十家,从源头阻断非法产业链。平台还建立了行业黑名单共享机制,将套现中介信息与同业平台互通,共同维护租赁行业健康生态。
零零享始终坚持“先租后买,可租可购”的服务模式,用户租赁手机是基于真实使用需求,而非套现目的。平台从未与任何第三方中介合作开展“套现”业务。
行业观察人士指出,区分租赁与金融,关键看两个指标:用户是否有真实使用需求,平台是否以租赁服务费为主要盈利来源。从这两个维度看,零零享属于前者。而平台主动配合警方打击非法中介的行为,而平台主动配合警方打击非法中介、清退违规商家的行为,也印证了其坚决抵制“租机贷”等乱象、维护行业健康生态的立场与决心。
合规之路,从未止步
自2020年成立以来,零零享在杭州设立技术研发中心,组建专业风控团队,自主研发“九州品盾”智能风控系统,对异常订单进行实时拦截。平台推出的“信用免押”“安心租”“小伤免赔”等服务标准,也早于行业普遍水平,体现了对用户权益的前瞻性保护。
截至目前,零零享年交易额突破110亿元,月活用户超4000万。这些成绩的背后,是平台对“租赁赋能,轻松生活”使命的长期坚持。
对于正处于快速扩张期的零零享而言,此次风波无疑是一次沉重的警醒。但危机同样可以成为转型的契机。
从更宏观的视角看,消费租赁行业正处于从野蛮生长走向规范发展的关键期。国家市场监管总局等部门近年来多次发文,推动行业标准建设。
据了解,零零享已计划进一步加大在风控、数据安全领域的研发投入,建立常态化合规审查机制,并定期向社会公布合规报告,以透明化运营接受公众监督。
从发布声明到全面进行整改,零零享用了不到24小时,但从合规的起点到信任的重建,这条路的长度,取决于未来的每一步是否走得踏实。在这场突如其来的合规大考中,它没有选择沉默、没有选择推诿,而是以“敢做敢当敢改”的姿态,直面问题、承担责任、立行立改。
对于消费租赁行业而言,此次风波更像一次及时的“压力测试”。随着监管体系的持续完善、行业标准的逐步落地,一个更加透明、规范、健康的消费租赁行业,也必将在这样的自我净化中加速到来。
来源:https://www.sohu.com/a/1003954610_121612139
(责任编辑:威展小王)



